Réceptionniste IA pour cabinet médical : tout ce que vous devez savoir
Une réceptionniste IA pour cabinet médical est un agent vocal basé sur l'intelligence artificielle qui prend en charge de façon autonome les appels entrants d'un cabinet : prise de rendez-vous 24h/24, triage des urgences, traitement des renouvellements d'ordonnances, envoi de confirmations SMS et transmission structurée des demandes complexes au…
Qu'est-ce qu'une réceptionniste IA pour cabinet médical ?
Une réceptionniste IA pour cabinet médical est un agent vocal basé sur l'intelligence artificielle qui prend en charge de façon autonome les appels entrants d'un cabinet : prise de rendez-vous 24h/24, triage des urgences, traitement des renouvellements d'ordonnances, envoi de confirmations SMS et transmission structurée des demandes complexes au praticien. Contrairement à un Serveur Vocal Interactif (SVI) classique, elle comprend le français naturel et dialogue de façon conversationnelle avec le patient.
La distinction avec les solutions traditionnelles est fondamentale. Un SVI impose des menus figés : 74 % des Français raccrochent immédiatement lorsque le menu n'est pas adapté à leur demande dans les 10 premières secondes (Ipsos, 2025). Les agents vocaux IA modernes atteignent, eux, 92 %+ de compréhension du français naturel sur les requêtes standard (ElevenLabs Benchmark, 2026), soit une expérience radicalement différente pour le patient.
Le télésecretariat médical désigne, lui, la délégation de la gestion téléphonique à des opérateurs humains travaillant à distance. La réceptionniste IA n'est pas son successeur direct : elle en est le pendant automatisé, disponible à toute heure sans surcoût.
En France, le besoin est structurel : 237 200 médecins sont en activité au 1ᵉʳ janvier 2025 (DREES, 2025), dont 100 000 généralistes. Un médecin généraliste reçoit en moyenne 50 à 80 appels par jour, dont plus de 60 % restent sans réponse aux heures de pointe (Caresquad, 2026). Ces appels manqués représentent autant de patients non pris en charge et, souvent, une perte de revenus directe pour le cabinet.
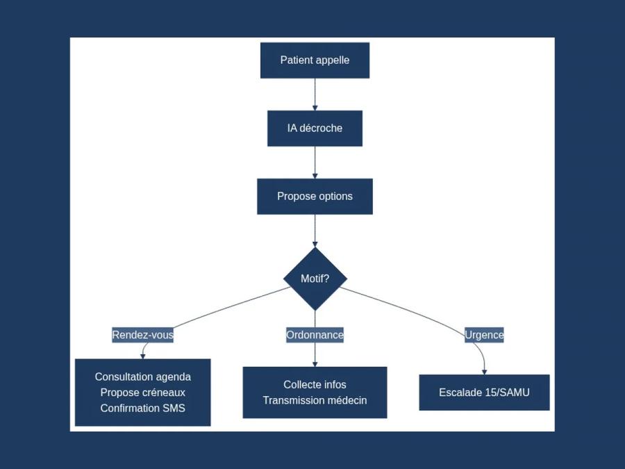
Comment fonctionne une réceptionniste IA médicale ?
Le moteur d'un assistant téléphonique IA repose sur une architecture en trois couches qui s'enchaînent en temps réel lors de chaque appel.
- La reconnaissance vocale (STT - Speech-to-Text) : la voix du patient est transcrite en texte par un moteur entraîné sur le français médical, capable de comprendre les accents, le bruit de fond et les formulations imprécises.
- Le traitement par le modèle de langage (LLM) : le texte transcrit est analysé par un grand modèle de langage qui identifie l'intention (prise de RDV, urgence, renouvellement, renseignement) et formule une réponse ou déclenche une action dans l'agenda.
- La synthèse vocale (TTS - Text-to-Speech) : la réponse est restituée en voix naturelle, dans un registre professionnel et adapté au contexte médical.
Ce que l'IA gère concrètement lors d'un appel
Un appel typique suit ce déroulé :
- Le patient appelle le cabinet en dehors des heures d'ouverture ou pendant une consultation.
- L'assistant IA décroche en moins de trois secondes et s'identifie comme un assistant automatique du cabinet.
- Il propose les options disponibles selon le motif : réservation, modification ou annulation de RDV, renouvellement d'ordonnance, demande d'information.
- Pour une prise de rendez-vous, l'IA interroge l'agenda en temps réel, propose des créneaux disponibles et confirme la réservation par SMS.
- Pour un renouvellement d'ordonnance, l'IA collecte les informations structurées (nom du patient, médicament, numéro de sécurité sociale) et les transmet en file d'attente au praticien pour validation.
- Si le patient mentionne des symptômes critiques - douleur thoracique, signes d'AVC, fièvre élevée chez un nourrisson - l'IA déclenche immédiatement un protocole d'escalade vers le 15/SAMU ou le Service d'Accès aux Soins (SAS).
Les renouvellements d'ordonnances représentent jusqu'à 30 % des appels entrants d'un cabinet de médecine générale (Caresquad, 2026) : ce seul flux, récurrent et chronophage, justifie à lui seul la mise en place d'une automatisation.
Réceptionniste IA vs télésecretariat humain : comparatif
Le choix entre une solution IA et un télésecretariat médical humain dépend du volume d'appels, du budget et du niveau de complexité des interactions. Le tableau suivant synthétise les principales différences.
| Critère | Réceptionniste IA | Télésecretariat humain |
|---|---|---|
| Disponibilité | 24h/24, 7j/7, jours fériés | Plages horaires définies (souvent 8h - 20h) |
| Coût mensuel | 49 € à 499 €/mois | 70 € à 599 €/mois (forfaits) ou 0,70 € à 2 €/appel |
| Coût annuel équivalent | < 6 000 €/an | Jusqu'à 38 000 €/an (secrétaire temps plein) |
| Volume d'appels | Illimité simultané | Limité par le nombre d'opérateurs |
| Compréhension nuancée | Scénarios prédéfinis | Empathie et gestion des signaux faibles |
| Intégration agenda | Native (Doctolib, Maiia…) | Accès délégué, risque de décalage |
| Conformité HDS | Selon fournisseur (vérifier) | Variable selon prestataire |
| Taux d'automatisation | 70 à 90 % des appels répétitifs | 100 % des appels traités humainement |
L'IA automatise entre 70 % et 90 % des appels répétitifs, réduisant le coût par appel jusqu'à 70 % (Calldesk / Caresquad, 2026). Le modèle hybride (IA pour les appels standards, humain pour les cas complexes) s'est imposé comme la configuration dominante du marché.
Selon CGM France, « l'automatisation absorbe les appels standards pour permettre à l'équipe de se concentrer sur les tâches nécessitant un jugement humain : priorisation des urgences, accueil physique, cas complexes. »
Quelles solutions de réceptionniste IA existent en 2026 ?
Le marché français des réceptionnistes IA pour cabinets médicaux s'est structuré autour de deux familles de solutions : les agents 100 % IA et les plateformes hybrides.
Solutions 100 % IA
- Doctolib Assistant téléphonique : lancé en décembre 2025 à 99 € TTC/mois sans engagement. Prise de RDV intégrée nativement à l'agenda Doctolib, gestion des renouvellements d'ordonnances, conformité RGPD/CNIL. Plus de 6 millions de consultations ont déjà été assistées par l'IA Doctolib depuis le lancement de ses outils (Doctolib, décembre 2025). Solution à privilégier pour les cabinets déjà équipés Doctolib.
- Caresquad : spécialisé médecine générale, protocoles de triage urgences intégrés, gestion des renouvellements.
- Livvia : agent vocal dédié aux professionnels de santé, compatible Doctolib et Maiia, disponible 24h/24.
- Nerolia AI : mise en avant de la réduction du temps de secrétariat et des no-shows. Tarifs communiqués entre 80 € et 500 €/mois selon le volume d'appels.
- AirAgent : positionné sur les cabinets multi-praticiens, workflows personnalisables.
- Calldesk : acteur historique des agents vocaux IA, forte expertise sur les gros volumes d'appels.
Solutions hybrides (IA + opérateurs humains)
- CGM ClickDoc Pro (CompuGroup Medical) : intégré au logiciel de gestion de cabinet CGM, combine automatisation IA et relais vers télésecretaires humains pour les cas complexes.
- ClicFone : solution hybride orientée cabinets généralistes et spécialistes, avec supervision humaine disponible.
Compatibilité avec les logiciels de cabinet
La compatibilité avec l'agenda du cabinet est un critère décisif. Doctolib Assistant téléphonique s'intègre nativement. Livvia, Tala Assistant et plusieurs autres solutions proposent des connecteurs pour Maiia, Doctolib et les principaux logiciels métier. Avant tout choix, vérifiez que la solution est compatible avec votre agenda actuel - une synchronisation en temps réel est indispensable pour éviter les doublons de rendez-vous.
Réceptionniste IA : RGPD, HDS et conformité légale
Les données traitées par une réceptionniste IA médicale sont des données de santé, catégorie particulièrement sensible au sens de l'article 9 du RGPD. Leur traitement est soumis à des obligations spécifiques et non négociables.
Les trois obligations légales fondamentales
1. Hébergement certifié HDS (Hébergeur de Données de Santé)
Toute solution traitant ou stockant des données de santé doit être hébergée par un prestataire certifié HDS, accrédité par l'Agence du Numérique en Santé (ANS). Cette certification garantit un niveau de sécurité adapté à la sensibilité des données médicales. Exigez le certificat HDS du fournisseur avant toute signature.
2. Analyse d'Impact relative à la Protection des Données (AIPD)
La CNIL impose la réalisation d'une AIPD pour tout traitement de données de santé à grande échelle. Cette analyse documente les risques et les mesures de protection mises en place. Elle est à votre charge en tant que responsable de traitement, même si votre fournisseur vous accompagne dans la démarche.
3. Interdiction des décisions entièrement automatisées
L'article 22 du RGPD interdit les décisions entièrement automatisées ayant un impact significatif sur une personne. Selon la CNIL, « une conversation avec un chatbot sans intervention humaine ne peut conduire à elle seule à des décisions importantes pour la personne concernée. » Cela implique que tout triage médical définitif reste sous responsabilité humaine - l'IA oriente et transmet, le praticien décide.
Ce que vous devez vérifier chez votre fournisseur
- Certification HDS valide et à jour
- Existence d'un Data Processing Agreement (DPA / accord de sous-traitance RGPD) à signer
- Hébergement des données sur des serveurs situés en Europe
- Chiffrement des données en transit et au repos
- Authentification multi-facteurs (MFA) pour l'accès au back-office
Pensez également à mettre à jour vos mentions d'information patients (affiches en salle d'attente, site web du cabinet) pour informer de l'utilisation d'un traitement automatisé des appels, conformément à l'article 13 du RGPD.
Mettre en place un assistant IA en 6 étapes clés
Déployer une réceptionniste IA dans un cabinet médical suit un processus structuré. Voici les six étapes recommandées pour une mise en œuvre sécurisée et efficace.
Étape 1 : Vérifier la certification HDS et signer le DPA
Avant tout, exigez le certificat HDS de votre fournisseur et signez un accord de sous-traitance RGPD. Cette étape conditionne la légalité de l'ensemble du traitement.
Étape 2 : Réaliser une AIPD (Analyse d'Impact CNIL)
Utilisez l'outil PIA de la CNIL pour documenter les risques liés au traitement des données d'appel. Certains fournisseurs proposent un accompagnement, mais la responsabilité finale vous incombe en tant que médecin responsable de traitement.
Étape 3 : Configurer les workflows
Définissez les règles métier : motifs de RDV autorisés, créneaux réservés aux urgences, critères de triage, protocoles de renouvellement d'ordonnances, messages d'accueil personnalisés. Plus la configuration est précise, plus l'IA sera pertinente dès le lancement.
Étape 4 : Mettre à jour les mentions d'information patients
Modifiez vos mentions légales sur votre site web, votre page Doctolib et l'affichage en salle d'attente pour informer les patients qu'un assistant automatique peut répondre à leurs appels.
Étape 5 : Sécuriser les accès
Activez l'authentification multi-facteurs (MFA) sur l'interface d'administration, vérifiez le chiffrement des données et limitez les accès aux membres de votre équipe qui en ont réellement besoin.
Étape 6 : Phase pilote sur 30 jours
Ne basculez pas la totalité du flux d'appels dès le premier jour. Lancez une phase pilote sur 30 jours en conditions réelles, analysez les transcriptions, ajustez les workflows et mesurez le taux d'appels traités avec succès avant le déploiement complet.
Avantages et limites de la réceptionniste IA
Gains mesurés pour votre cabinet
Les chiffres issus des déploiements réels en France et en Europe sont convaincants.
Une réduction de 45 % du temps de secrétariat téléphonique a été mesurée dans les cabinets médicaux ayant déployé un agent vocal IA (Nerolia AI, 2026). Les rappels SMS automatiques ont aussi fait baisser le taux de no-show de 22 % dans les mêmes cabinets, soit un gain direct sur le chiffre d'affaires du cabinet.
L'adoption de l'IA dans le secteur de la santé s'accélère : 56 % des professionnels de santé déclarent utiliser une IA généraliste comme ChatGPT dans leur pratique quotidienne (Baromètre Pulselife, novembre 2025). Le passage à des outils IA métier, comme la réceptionniste téléphonique, représente l'étape suivante naturelle.
Du côté de Doctolib, l'assistant IA a permis, selon Marie Ivchtchenko, Data Science Manager : « 50 % de temps d'écran en moins par jour, deux heures de gagnées en moyenne et des dossiers cinq fois plus documentés. Le retour qu'on a le plus, c'est : j'ai redécouvert le visage de mes patients. »
Les bénéfices se résument ainsi :
- Disponibilité étendue : couverture des créneaux de 7h à 21h, voire 24h/24, sans surcoût
- Réduction du coût par appel : jusqu'à 70 % par rapport à un modèle tout-humain
- Zéro appel manqué : 62 % des appels non répondus à une PME française ne donnent jamais lieu à un rappel du client (BVA, 2026) - l'IA supprime ce risque
- Libération du temps médical : le personnel présent se concentre sur l'accueil physique et les cas complexes
- Moins de no-shows : les rappels SMS automatiques réduisent les rendez-vous non honorés
Défis et limites en pratique
Une réceptionniste IA n'est pas infaillible, et la transparence sur ses limites est indispensable avant tout déploiement.
La détection des urgences par intonation reste le défi majeur. Contrairement à une secrétaire médicale expérimentée, capable de percevoir l'anxiété ou la détresse dans la voix d'un patient, un agent vocal IA est limité à la détection de mots-clés symptomatiques prédéfinis. Un patient décrivant mal ses symptômes ou n'utilisant pas les termes attendus peut ne pas déclencher l'escalade vers le 15. La solution recommandée est d'abaisser le seuil de déclenchement et d'opter pour un modèle hybride avec escalade automatique dès le moindre doute.
Le risque d'hallucination et d'erreur ne doit pas être ignoré. Une étude menée fin 2024 dans des hôpitaux pilotes a mis en évidence 1,47 % d'erreurs par hallucination et 3,5 % par omission dans les comptes rendus générés automatiquement par IA (Fédération Hospitalière de France, 2024). Selon Laurent Pierre, conseiller numérique en santé à la FHF : « En statistique, c'est peu, mais en clinique, la moindre inexactitude peut transformer un diagnostic. » Cela justifie la validation humaine systématique de toute information transmise au dossier patient.
L'accessibilité aux patients âgés constitue un autre point de vigilance. Les patients les moins à l'aise avec les interlocuteurs automatiques peuvent ressentir une forme de déshumanisation. Une option de reroutage vers un humain doit toujours rester accessible.
La responsabilité légale demeure entière du côté du médecin. Le praticien reste responsable de traitement au sens du RGPD. En cas de dysfonctionnement de l'IA ayant conduit à un retard de prise en charge, la question de la responsabilité médicale se posera inévitablement. Un contrat clair avec le fournisseur, précisant les obligations de service et les garanties de disponibilité, est indispensable.
La réceptionniste IA est un outil puissant mais non autonome. Le modèle hybride, où l'IA gère 60 à 80 % des appels répétitifs et l'humain intervient pour les urgences et les cas complexes, reste la configuration la plus solide et la plus sûre en 2026.
Questions fréquemment posées
La réceptionniste IA peut-elle gérer les renouvellements d'ordonnances ?
Oui, partiellement. L'IA collecte les informations nécessaires (identité du patient, médicament, numéro de sécurité sociale) et transmet la demande structurée au médecin pour validation. Elle ne délivre pas d'ordonnance de façon autonome - la décision finale reste au praticien, conformément à l'article 22 du RGPD.
Quel est le prix d'une réceptionniste IA pour cabinet médical ?
Les solutions 100 % IA se situent entre 49 € et 499 €/mois selon les fonctionnalités et le volume d'appels. À titre de comparaison, le télésecretariat médical humain coûte entre 70 € et 599 €/mois en forfaits, ou 0,70 € à 2 € par appel. Une secrétaire médicale à temps plein représente 26 000 € à 38 000 € par an, charges comprises.
La réceptionniste IA est-elle conforme au RGPD ?
Elle peut l'être, à condition que le fournisseur soit certifié HDS, qu'un DPA soit signé, qu'une AIPD soit réalisée et que les mentions d'information patients soient mises à jour. La conformité n'est pas automatique : elle résulte d'une démarche active du cabinet et du fournisseur.
Comment l'IA gère-t-elle les urgences médicales ?
L'IA détecte les mots-clés symptomatiques critiques (douleur thoracique, signes d'AVC, fièvre élevée du nourrisson, etc.) et déclenche une redirection immédiate vers le 15/SAMU ou le SAS. Elle ne prend pas de décision médicale : elle oriente et alerte. Pour les situations ambiguës, le modèle hybride avec escalade vers un opérateur humain est recommandé.
La réceptionniste IA peut-elle remplacer entièrement ma secrétaire médicale ?
Non. Elle peut traiter de manière autonome entre 70 % et 90 % des appels répétitifs (RDV, renouvellements, FAQ courantes). Les urgences complexes, l'accueil physique et les situations nécessitant du jugement clinique restent du ressort humain. Le modèle hybride IA + humain est la norme du marché en 2026.
La réceptionniste IA est-elle compatible avec Doctolib et Maiia ?
Cela dépend de la solution choisie. L'Assistant téléphonique de Doctolib s'intègre nativement à l'agenda Doctolib. Des solutions comme Livvia ou Tala Assistant proposent des connecteurs pour Maiia et d'autres logiciels de cabinet. Vérifiez systématiquement la compatibilité avec votre logiciel actuel avant de souscrire.
Que se passe-t-il si un patient refuse de parler à une IA ?
Les solutions sérieuses intègrent une option de reroutage vers un opérateur humain ou vers la messagerie vocale du cabinet. Le patient doit être informé de l'existence du traitement automatisé et disposer d'une alternative. Cette exigence découle des obligations d'information RGPD et des recommandations de la CNIL.
En bref
Une réceptionniste IA pour cabinet médical est un assistant vocal intelligent qui automatise la gestion téléphonique en continu. Voici les points essentiels à retenir :
- Définition : un agent vocal IA prend les appels, réserve les rendez-vous, gère les renouvellements et oriente les urgences - sans se substituer au jugement médical.
- Fonctionnement : architecture STT → LLM → TTS, intégrée à l'agenda du cabinet en temps réel.
- Coût : 49 € à 499 €/mois pour les solutions IA, contre 70 € à 599 €/mois pour le télésecretariat médical humain, et jusqu'à 38 000 €/an pour un poste à plein temps.
- Résultats mesurés : −45 % de temps de secrétariat téléphonique, −22 % de no-shows, couverture 7h - 21h sans surcoût (Nerolia AI, 2026).
- Conformité : hébergement HDS obligatoire, AIPD CNIL requise, décisions entièrement automatisées interdites par l'article 22 du RGPD.
- Limites : détection limitée des signaux faibles d'urgence, risque d'erreur résiduel, accessibilité des patients âgés à surveiller.
- Recommandation : adopter un modèle hybride - l'IA gère 70 - 90 % des appels répétitifs, un humain intervient sur les cas complexes et les urgences.
- Mise en place : six étapes clés, de la vérification HDS à la phase pilote de 30 jours.
Le télésecretariat médical évolue. L'IA ne remplace pas l'humain : elle l'augmente, libérant du temps médical utile là où il est le plus nécessaire.
Sources
Un médecin généraliste reçoit en moyenne 50 à 80 appels par jour, dont plus de 60 % restent sans réponse aux heures de pointe (Source : Caresquad, 2026).
Les renouvellements d'ordonnances représentent jusqu'à 30 % des appels entrants dans un cabinet de médecine générale (Source : Caresquad, 2026).
Plus de 6 millions de consultations ont déjà été assistées par l'IA Doctolib depuis le lancement de ses outils IA (Source : Doctolib, décembre 2025).
56 % des professionnels de santé déclarent utiliser une IA généraliste comme ChatGPT dans leur pratique quotidienne (Source : Baromètre Pulselife, novembre 2025).
36 % des médecins français disposent d'un outil de prise de rendez
74 % des Français raccrochent immédiatement face à un SVI classique non adapté à leur demande dans les 10 premières secondes (Source : Ipsos, 2025).
Les agents vocaux IA modernes atteignent 92 %+ de compréhension du français naturel sur les requêtes standard (Source : ElevenLabs Labs Benchmark, 2026).
Réduction de 45 % du temps de secrétariat téléphonique mesurée dans les cabinets médicaux ayant déployé un agent vocal IA (Source : Nerolia AI, 2026).
Baisse du taux de no
L'IA peut automatiser entre 70 % et 90 % des appels répétitifs dans un cabinet médical, réduisant le coût par appel jusqu'à 70 % (Source : Calldesk / Caresquad, 2026).
L'assistant de consultation IA de Doctolib permet 50 % de temps d'écran en moins par jour et 2 heures gagnées en moyenne par praticien (Source : Marie Ivchtchenko, Doctolib, 2025).
50 % des téléconsultations et 50 % des médecins sur la plateforme Medadom utilisent l'assistant IA vocal pour les comptes rendus (Source : Nathaniel Bern, co
Une étude menée fin 2024 dans des hôpitaux pilotes a mis en évidence 1,47 % d'erreurs par hallucination et 3,5 % par omission dans les comptes rendus générés automatiquement par IA (Source : Fédératio
237 200 médecins sont en activité en France au 1er janvier 2025, dont 100 000 médecins généralistes (42 % du total) (Source : DREES, juillet 2025).
Une étude américaine sur 879 professionnels de santé dans 340 établissements utilisant Dragon Copilot montre 5 minutes gagnées par consultation, 70 % des praticiens déclarant une baisse de fatigue, et
62 % des appels non répondus à une PME française ne donnent jamais lieu à un rappel du client (Source : BVA, analyse sur 1 200 TPE/PME, 2026).